Il paradigma dello sviluppo rurale: integrazione e partecipazione1 2
Con l’affermarsi del cosiddetto “new rural paradigm” (Oecd, 2006), l’UE ha progressivamente sviluppato un nuovo approccio “place based” alle politiche agricole, di tipo multisettoriale e territoriale, che affianca le tradizionali politiche di intervento sui mercati con l’obiettivo di identificare e sfruttare le specifiche potenzialità di sviluppo delle singole aree rurali. Il nuovo paradigma dello sviluppo rurale adotta un modello di politica economica per la campagna che impone dei cambiamenti con riferimento agli obiettivi, ai settori di intervento, agli strumenti e agli attori coinvolti (Tabella 1), distinguendosi dal tradizionale “modello agrarista” (De Benedictis, De Filippis, 1998) basato su un intervento pubblico per la campagna finalizzato alla specializzazione dell’ambiente rurale nella produzione di alimenti (Basile, Romano, 2002).
Tabella 1 - Nuovo modello di politica di sviluppo delle aree rurali

Il nuovo modello di politica “place based” (Oecd; p. 106), da una parte, richiede importanti cambiamenti nelle modalità di ideazione e implementazione delle politiche, dall’altra, meglio si adatta alle problematiche complesse che la transizione delle aree rurali si trova ad affrontare nell’intento di promuovere risposte nuove ai bisogni che le popolazioni pongono dal punto di vista alimentare, riguardo l’erogazione di servizi ambientali e sociali. Nel nuovo corso, assume un ruolo centrale la dimensione locale, la cui importanza emerge: (a) dall’esigenza di definire aree target; (b) dalla necessità di integrare risorse e conoscenze tra settore pubblico e privato; (c) ed infine dall’esigenza di condividere in una logica multi-competente e multi attoriale la visione del territorio, le strategie e gli obiettivi di sviluppo rurale.
Partecipazione, integrazione, partenariato e animazione sono, quindi, le parole chiave per la programmazione e l’implementazione delle politiche di sviluppo rurale così come per dare spessore allo sviluppo di un’agricoltura multifunzionale. Concetti, questi, per molti versi noti e dibattuti, sebbene tutt’altro che scontati nella concreta applicazione delle politiche, anche in Italia.
Peraltro, la nuova programmazione dello sviluppo rurale contiene in sé dei germi positivi. In quest’ottica l’inserimento dell’approccio Leader nella politica dello sviluppo rurale come Asse metodologico orizzontale e la possibilità di realizzare una progettazione integrata offerta dal Piano strategico nazionale (Psn), rafforzano la logica integrativa e di programmazione e progettazione dal basso all’interno dei Piani di sviluppo rurale (Psr).
La difficoltà di agire una programmazione integrata, però, trova riscontro nello scarso successo che la proposta del PSN sembra avere avuto nelle programmazioni regionali.
I progetti integrati territoriali nell’esperienza nazionale
Lo stato dell’arte
Come noto, il Psn prevede due tipologie di azioni integrate che possono riferirsi sia a misure di un singolo Asse, sia ad una combinazione di misure di Assi diversi: (a) i pacchetti di misure per l’impresa; (b) i progetti integrati di filiera (Pif) e i progetti integrati territoriali (Pit), lasciando ampi margini di manovra alle singole Regioni sia sulla concettualizzazione (finalità e contenuti) che sulla loro traduzione operativa. I pacchetti di misure per l’impresa prevedono una modalità di accesso alle risorse attraverso l’adozione combinata di diverse misure da parte delle singole aziende. Diversamente, i progetti integrati territoriali o di filiera hanno una natura interaziendale e comunque hanno la finalità di coordinare l’azione di più soggetti (privati e pubblici) esistenti in un dato territorio e/o in una data filiera (Mipaf, 2007; p. 55) in una strategia condivisa.
Cosa dovrebbe essere un Pit?
Il Pit può essere definito come un progetto di natura strategica, promosso da un partenariato locale pubblico-privato, finalizzato a sostenere, in un ambito territoriale delimitato, un insieme organico e coerente di azioni capaci di convergere verso un obiettivo comune riguardante specifiche tematiche, in particolare, quelle che richiedono un’azione collettiva (come quella ambientale di conservazione e miglioramento del paesaggio, biodiversità, tutela risorsa suolo, ecc.) o quelle innovative, che trascendono la singola azienda e vedono l’interazione dinamica di più attori del territorio, come nel caso dell’agricoltura sociale.
L’obiettivo del Pit è, quindi, il consolidamento di buone pratiche di governance locale in ambiti innovativi e coerenti con gli obiettivi e le strategie del Psr. In tal senso, il Pit può: (a) coinvolgere e aggregare attori economici, sociali e istituzionali diversi attorno ad una specifica problematicità o opportunità e, quindi, consolidare e valorizzarne il ruolo sul territorio; (b) promuovere processi partecipativi in grado di individuare e attuare soluzioni strategiche per lo sviluppo sostenibile del territorio rurale; (c) sviluppare l'innovazione organizzativa e gestionale; (d) incrementare il valore aggiunto dei singoli interventi interessati.
Tali obiettivi possono trovare realizzazione attraverso l’“integrazione interna” al Psr di un insieme di azioni riconducibili a misure dei tre Assi 1, 2 e 3, e la promozione di una “integrazione esterna” con progetti e iniziative riconducibili ad altri ambiti di programmazione e progettazione esterne allo stesso Psr.
I modelli attuativi adottati
Guardando allo stato di attuazione, la prima considerazione di un certo rilievo riguarda lo scarso appeal dello strumento, ad oggi, solo sei Regioni hanno attivato i PIT (Friuli Venezia Giulia, Lazio, Veneto, Lombardia, Calabria, Liguria, Campania).
Secondariamente, dato l’ampio margine di manovra offerto dal PSN, nelle varie Regioni si riscontrano diversi modelli di riferimento, obiettivi e modalità di attuazione. Esiste comunque un aspetto centrale e problematico che accomuna le esperienze regionali di progettazione integrata ed è rappresentato dalla difficoltà di superare nella pratica una logica che vede il Pit come una semplice sommatoria di azioni individuali (Berti et al., 2009).
Le procedure amministrative, almeno in Italia, non offrono molti margini di manovra. Le risorse finanziarie, ad esempio, non possono essere mediate ma devono essere direttamente assegnate ai beneficiari delle singole domande di aiuto. Pertanto, il vincolo amministrativo non aiuta a costruire dei Pit che siano dei veri “progetti collettivi” e, soprattutto, non aiuta ad individuare e sperimentare soluzioni innovative. Nell’ambito di questo limitato spazio di azione, è tuttavia possibile identificare – operando con un certo livello di semplificazione – due modelli attuativi che potremmo chiamare rispettivamente di progettazione debole e di progettazione forte.
Essi si distinguono per tre aspetti: il ruolo che assume il progetto collettivo e la sua qualità; il percorso di progettazione e la selezione; le modalità di finanziamento. Nella progettazione debole il Pit si presenta come un “cappello” che cerca di indirizzare le singole azioni delle imprese e il progetto si concretizza in un assemblaggio di azioni singole, al contrario nella progettazione forte il Pit assume le caratteristiche, per quanto possibile, di un vero e proprio progetto collettivo.
I progetti integrati territoriali in Toscana: un’ipotesi di ‘progettazione forte’
La programmazione Toscana ed i Pit
In Regione Toscana la discussione sulla programmazione integrata è partita in un secondo tempo, dopo avere assicurato l’avvio dei bandi su misure consolidate. A consigliare la riflessione sulla PI sono state le stesse difficoltà incontrate nel dare piena efficacia tramite singole misure ad azioni – come nel caso delle politiche agro-ambientali che richiedono il coordinamento di una pluralità di attori.
Partendo da questa esigenza la possibilità di esplorare l’attuazione dei progetti integrati territoriali (Pit) è stata avanzata attraverso uno studio mirato affidato al Laboratorio di studi rurali “Sismondi” dall’Irpet su finanziamento dell’Arsia – Regione Toscana. Questo articolo parte da quella indagine per illustrare una proposta operativa, che partendo da riflessioni teoriche ha, però, bisogno di misurarsi con una realtà dove le procedure amministrative sono talvolta fortemente limitative nei confronti delle innovazioni necessarie. Nel Psr 2007-2013 della Toscana, il riferimento alla progettazione integrata è limitato ai Pif (Regione Toscana, 2007 p. 19). I riferimenti ai Pit, invece, si trovano in due documenti operativi: (a) nel Documento attuativo regionale del Psr, in termini di punteggi aggiuntivi assegnati alle domande di aiuto per alcune misure (Regione Toscana, 2009); (b) nello schema di Piano locale di sviluppo rurale (Plsr)3, come da allegato al decreto regionale 1489 del 14 Aprile 2008, in cui sono descritte le finalità dei Pit ed è proposto uno schema di quelli che devono essere i loro contenuti.
Secondo gli orientamenti stabiliti dal citato decreto, i Pit sono definiti da Province o Comunità montane o da altri soggetti promotori operanti in stretta relazione con gli uffici di tali Enti e concorrono all’assegnazione di punteggi di priorità alle singole domande di aiuto.
Da un’analisi dei Plsr approvati dalla Regione, solamente due Province - quelle di Pisa e Siena - hanno sviluppato una programmazione specifica. Nella Provincia di Siena essenzialmente adottando una logica di filiera (olivicola e della zootecnia da carne). L’attuazione dei Pit, però, restava subordinata alla definizione di linee guida regionali per la cui redazione è stato avviato uno specifico gruppo di lavoro regionale e commissionato lo studio in questione.
La “progettazione forte” come modello attuativo dei Pit in Toscana
L’adozione di un Pit rappresenta una sostanziale innovazione rispetto alle modalità di spesa ordinarie dei Psr. Pertanto, i Pit dovrebbero configurarsi non come semplice strumento per favorire la capacità di spesa, ma come progetti pilota finalizzati ad una qualificazione della spesa e ad una sperimentazione utile per elevare l’efficacia della programmazione. La proposta di Pit che emerge dallo studio condotto dal Laboratorio Sismondi, è riconducibile al modello di progettazione forte . In tale ottica, il Pit (Figura 1) è rappresentabile come una casa dove le fondamenta e gli assi portanti sono costituiti da iniziative singole (IS) finanziabili all’interno dei tre Assi del Psr, la cui presenza è necessaria per la stabilità del progetto stesso (qualora venissero meno l’intero progetto perderebbe la sua efficacia complessiva). A lato si trovano, assieme alle IS, le altre iniziative (AI) finanziate nell’ambito di altri programmi con dotazioni finanziarie esterne al Psr. Esse sviluppano l’integrazione esterna, ma non sono determinanti per la stabilità complessiva del progetto. Il tetto è, quindi, caratterizzato da IS e AI che, insieme, qualificano il progetto nel suo insieme.
Figura 1 - Il Pit come progettazione forte
Come favorire un’effettiva progettazione forte? In primo luogo, affinché il progetto collettivo assuma un ruolo centrale e le singole domande siano strettamente legate al progetto è necessario un coordinamento forte. Ciò può essere garantito dalla presenza di un coordinatore responsabile della progettazione, dell’attuazione e del monitoraggio delle iniziative in itinere, che si assume il compito di valutare le attività svolte dai beneficiari riguardo alle singole azioni (AI e IS); l’azione di coordinamento necessita anche di attività di animazione e accompagnamento nella fase iniziale e di risorse finanziare specifiche. Il secondo elemento necessario per garantire una progettazione forte è la qualità del progetto, che deve essere caratterizzato dalla “concretezza”: i Pit dovrebbero intervenire su aree tematiche ben definite ed essere finalizzati al raggiungimento di obiettivi specifici e operativi. Infatti, più le tematiche di intervento e gli obiettivi da raggiungere saranno generici e generali, minore sarà la capacità delle singole azioni di intervenire concretamente e di conseguenza si genererà una disarticolazione tra progetto collettivo e azione individuale. Infatti, se consideriamo che in Toscana sono presenti i Plsr, i Pit trovano una loro ragion d’essere solo se assumono una caratterizzazione di “progetto” piuttosto che di “programma locale”.
In terzo luogo, è doveroso sottolineare il legame tra la qualità del progetto e la qualità del processo di progettazione, che dovrà essere realmente partecipativo. Gli autori sono consapevoli che dietro la maschera della partecipazione si nascondono, spesso, dinamiche non inclusive e top-down. Comunque, non è imponendo sulla carta delle specifiche metodologie che è possibile risolvere il problema nella sostanza. Secondo gli stessi principi della partecipazione (Bobbio, 2004) è necessario lasciare libertà di percorso agli attori, tuttavia è possibile garantire un certo livello di effettività della partecipazione legando l’approvazione del Pit ad una valutazione del percorso attivato, con riferimento a: (a) le metodologie adottate, che dovranno essere congruenti con le finalità del processo e con il contesto, (b) le iniziative intraprese al fine di favorire l’emersione degli interessi diffusi e normalmente non rappresentati (c) le azioni di informazione e comunicazione. Tale percorso dovrà raggiungere degli standard qualitativi minimi affinché il Pit sia approvato. Infine, un aspetto centrale ma anche problematico, è la modali
tà di finanziamento. Una progettazione forte dovrebbe prevedere: (a) una dotazione finanziaria specifica destinata ai Pit come quota parte delle risorse destinate alle varie misure; (b) un percorso privilegiato in termini di maggiorazione di contributo4; (c) il finanziamento delle domande di aiuto allegate ai Pit attraverso uno specifico bando destinato ai Pit; (d) il finanziamento automatico delle domande in caso di approvazione del Pit; (e) la non accoglibilità delle domande all’interno dei bandi relativi alle singole misure in caso di mancata approvazione del progetto esecutivo5.
Il processo di attivazione dei Pit: dall’elaborazione all’attuazione
Nell’attuale assetto normativo della Regione Toscana, l‘attivazione dei Pit potrebbe essere articolata in due macro fasi: una fase di programmazione, necessaria per modificare i Psr, Plsr e le Strategie di sviluppo locale (Sisl)6, ed una fase di progettazione che riguarda l’elaborazione del progetto vero e proprio7 e il percorso di presentazione e selezione delle domande di finanziamento dei Pit.
Nella proposta, la fase di programmazione si articola in un momento regionale ed in un momento locale attraverso cui si precisa un Pit, se ne identificano gli obiettivi (in coerenza con gli obiettivi del Psr), le tematiche (agricoltura sociale, biodiversità, sistemazioni territoriali, risparmio ambientale), le risorse (dotazioni finanziarie all’interno del Psr) e le misure da attivare. Il momento regionale interagisce in un processo bidirezionale con la programmazione locale che definisce un Piano provinciale dei Pit (Figura 2).
Figura 2 - La procedura di programmazione dei Pit

Segue, quindi, la fase di progettazione e selezione dei Pit: a partire dal Piano provinciale dei Pit gli attori del territorio potranno presentare idee progettuali che seguiranno un percorso di elaborazione e selezione. Ciò significa un percorso organizzato in più fasi in modo che: dal lato dei promotori, sia favorita l’evoluzione da un’idea progettuale generale ad un progetto esecutivo e, dal lato delle istituzioni incaricate della selezione, si possa procedere nella selezione attraverso indicatori di valutazione sempre più stringenti8 (Figura 3).
Figura 3 - La procedura di progettazione e selezione dei Pit
Alla luce delle difficoltà insite nella stesura dei progetti, è auspicabile che a questa fase siano dedicate risorse specifiche.
Tali risorse possono essere ricavate, ad esempio, nell’ambito della misura 341 (“Acquisizione di competenze ed animazione per la preparazione ed attuazioni di strategie di sviluppo locale”) del Psr oppure da risorse proprie della Regione o degli enti locali.
La qualità dei progetti può essere garantita, poi, dalla selezione di un numero ristretto di Pit sul territorio regionale, in modo da stimolare una competizione positiva tra portatori di iniziativa nell’intento di selezionare e dare supporto alle pratiche più promettenti. In questa prospettiva, il ruolo dell’animazione e della comunicazione è cruciale: d’altra parte, uno dei maggiori limiti riscontrati in altre Regioni nell’attuazione dei Pit è derivato proprio dalla scarsa conoscenza di questo strumento innovativo da parte dei potenziali beneficiari finali.
Il processo partecipativo di progettazione vera e propria, può essere suddiviso in due fasi (definizione dell’idea progettuale e elaborazione del progetto) che si articolano nelle quattro tappe del “ciclo della traslazione” elaborato nell’ambito dell’Actor-Network Theory (Callon, 1986; Latour; 1986) per rappresentare il percorso di costruzione di una rete. La rete è una forma organizzativa che emerge dai collegamenti stabiliti tra una varietà di attori eterogenei per mobilizzare le risorse (siano esse materiali o immateriali) necessarie al perseguimento di uno specifico obiettivo. Si tratta di risorse che non sono in possesso e/o non sono attivabili dall’azione individuale dei singoli attori ma che al contrario necessitano di un’azione collettiva. Come illustrato in figura 4, il processo di progettazione integrata è assimilabile a quello della costruzione di una rete, soprattutto in relazione alla necessità di sviluppare un percorso funzionale alla creazione di sinergie tra gli attori di un territorio ed affrontare problematiche che necessitano di un’azione collettiva.
Figura 4 - Il processo partecipativo di progettazione integrata
Conclusioni
La progettazione integrata territoriale è stata promossa dal Psn per facilitare la soluzione di tematiche, tra cui quelle ambientali, che trascendono la singola azione aziendale e necessitano di progetti organici e integrati sul territorio. A tre anni dall’avvio delle programmazione 2007/13, le urgenze legate alla esigenza di assicurare adeguati avanzamenti della spesa regionale hanno finito per lasciare in secondo piano una possibilità di lavoro tanto promettente, quanto poco delineata negli strumenti di programmazione. La revisione dei Piani di sviluppo rurale rappresenta una possibilità che andrebbe colta per favorire innovazione nelle campagne e nei processi di sviluppo rurale.
I Pit dovrebbero essere intesi come strumenti di qualificazione della spesa ed in tal senso i Pit dovrebbero essere pensati come spazi di sperimentazione all’interno del Psr, nei quali individuare soluzioni diverse che puntino ad innovare piuttosto che evitare gli errori e ad integrare risorse piuttosto che demarcare ambiti di competenza settoriali. In tal senso le Regioni dovrebbero: (a) favorire progetti di qualità attraverso il sostegno finanziario alla progettazione, vincolando l’approvazione del Pit alla valutazione alla qualità della partecipazione, adottando criteri di selezione severi e orientandosi verso l’approvazione di un numero ristretto di Pit, (b) garantire una specifica dotazione finanziaria, il finanziamento delle singole domande allegate attraverso uno specifico bando dedicato ai Pit ed una maggiorazione rispetto all’accesso singolo.
Da qui la proposta di un modello di progettazione forte, capace di ovviare ai limiti che obbligano al finanziamento della singola domanda di aiuto, e tale da favorire processi locali di innovazione coerenti con una rinnovata attenzione nei confronti dell’agricoltura e dei territori rurali, con la necessità di promuovere fenomeni attivi di governo della transizione nelle aree rurali e con l’esigenza di assicurare risposte utili a bisogni sempre più compositi della società.
Riferimenti bibliografici
- Aimone S., Cassibba L. (2006), “Sviluppo rurale e strumenti di programmazione integrata. Riflessioni e ipotesi di lavoro”. Documento di Lavoro. Ires Piemonte.
- Alfano F., Tarangioli S., Zumpano C. (a cura di) (2008), “Forme innovative di integrazione in agricoltura: un’opportunità per la permanenza dei giovani nel settore primario”, Rapporto di ricerca INEA, Ottobre 2008, Roma.
- Basile E., Romano D.(2002), “Lo sviluppo rurale in Italia: metodologie di analisi, politiche economiche, problemi aperti”, in Basile E., Romano D. (a cura di), “Sviluppo rurale: società, territorio, impresa”, Franco Angeli, Milano.
- Berti G. (2009), “Orientamenti e strumenti della politica agricola e di sviluppo rurale dell’Unione europea” in PACCIANI A. (a cura di) “L'agricoltura grossetana tra filiere e territorio. Rapporto, 2008”, Laboratorio Ricerche Economiche (LAIRM), Grosseto, Fondazione Monte dei Paschi di Siena.
- Berti G., Rovai M., Lazzerini G., Di Iacovo F., Brunori G. (2009), “La progettazione integrata nel PSR: una proposta operativa sui Progetti Integrati Territoriali”, Rapporto di ricerca del Progetto “Predisposizione di linee guida per la redazione di Progetti Integrati Territoriali", Regione Toscana, ARSIA, IRPET, Laboratorio di Studi Rurali Sismondi.
- Bobbio (a cura di) (2004), “A più voci. Amministrazioni pubbliche, imprese, associazioni e cittadini nei processi decisionali inclusivi”. Edizioni Scientifiche Italiane, Roma.
- Callon M. (1986). "Some Elements of a Sociology of Translation: Domestication of the Scallops and the Fishermen of St Brieuc Bay." In John Law (ed.), “Power, Action and Belief: A New Sociology of Knowledge” Routledge, London.
- Ciliberti A.(2002), “L’animatore e lo sviluppo rurale: l’esperienza degli animatori della Basilicata”, Rivista reteLEADER , supplemento al n.10, Primavera 2002.
- De Benedictis M., De Filippis F. (1998), “L’intervento pubblico in agricoltura tra vecchio e nuovo paradigma: il caso dell’Unione Europea”, La Questione Agraria, n. 71, 1998.
- Latour B., (2005) “Reassembling the social: an introduction to actor-network-theory”, Oxford University Press, New York. Latour, B. (1986). ‘The Powers of Association’. In John Law (ed.), “Power, Action and Belief: A New Sociology of Knowledge”, Routledge, London.
- Mipaf (2007), “Piano Strategico Nazionale per lo Sviluppo Rurale 2007/2013”.
- OECD (2006), “The new rural paradigm: Policies and governance”. OECD Publishing, Paris.
- Regione Lazio (a) “Allegato 1” del “Programma di sviluppo rurale del Lazio 2007/2013 attuativo Reg. (CE) n. 1698/05. Bando Pubblico. Progettazione Integrata Territoriale (PIT).”
- Regione Lazio (b) “Allegato 2” del “Programma di sviluppo rurale del Lazio 2007/2013 attuativo Reg. (CE) n. 1698/05. Bando Pubblico. Progettazione Integrata Territoriale (PIT).”
- Regione Lazio (c) “Allegato 3” del “Programma di sviluppo rurale del Lazio 2007/2013 attuativo Reg. (CE) n. 1698/05. Bando Pubblico. Progettazione Integrata Territoriale (PIT).”
- Regione Lazio (d) “Programma di sviluppo rurale del Lazio 2007/2013 attuativo Reg. (CE) n. 1698/05. Bando Pubblico. Progettazione Integrata Territoriale (PIT).”
- Regione Toscana (2007), “Programma di sviluppo rurale della Regione Toscana per il periodo 2007/13”, Supplemento al Bollettino Ufficiale della Regione Toscana n. 48 del 28.11.2007
- Regione Toscana (2008), “Norme sulla promozione della partecipazione alla elaborazione delle politiche regionali e locali”, Legge regionale 27 dicembre 2007, n. 69, Bollettino Ufficiale n. 1, parte prima, del 03.01.2008.
- Regione Toscana (2009), “Programma di Sviluppo Rurale 2007/2013. Documento Attuativo Regionale”, maggio 2009, Testo approvato con DGR n.307 del 20/04/2009 e modificato con DGR n.363 del 11/05/2009.
- Zumpano C. (2007), “L’approccio integrato nelle politiche di sviluppo rurale: strumenti e modalità di attuazione”. Agriregionieuropa, Numero 9, [link] giugno 2007.
- 1. Un ringraziamento a Stefano Stranieri, direttore del Gal Garfangnana, per la disponibilità e i suggerimenti forniti. La responsabilità di quanto scritto è tuttavia da attribuire interamente agli autori dell’articolo.
- 2. I contenuti di questo articolo derivano dal progetto di ricerca “Predisposizione di linee guida per la redazione di Progetti Integrati Territoriali” dell’IRPET, finanziato dalla Regione Toscana e ARSIA e svolto dal Laboratorio di Studi Rurali Sismondi. Tale progetto era finalizzato ad individuare i possibili contenuti e le modalità di attuazione della progettazione integrata territoriale in Toscana. Tali contenuti, quindi, non devono essere intesi come le intenzioni operative della Regione Toscana ma come una proposta che deve essere ancora valutata dall’istituzione regionale.
- 3. Lo Statuto e la legge regionale in materia di programmazione (LR 49/1999), hanno definito un modello di governo basato sulla “sussidiarietà istituzionale” e sul metodo della “concertazione” (strumento attraverso cui si ricerca la coesione istituzionale tra i diversi livelli amministrativi e la convergenza con gli attori economici e sociali in tutto il percorso di formazione e attuazione della programmazione) che ha rafforzato il ruolo delle istituzioni locali nell’influenzare i processi di governo sulla base delle esigenze locali. In coerenza con l’art. 11 “Raccordo con la programmazione locale” della LR 49/1999, la programmazione dello sviluppo rurale, oltre al Psr regionale, prevede anche i Plsr redatti dalle Province di concerto con le Comunità montane.
- 4. Come avvenuto nel Friuli Venezia Giulia, dove l’intensità di aiuto di domande individuali approvate all’interno dei PIT risulta del 10% superiore rispetto all’accesso singolo.
- 5. Il Pit, infatti, dovrebbe favorire azioni che difficilmente sarebbero finanziabili come azioni individuali, e sostenere azioni che abbiano una logica ed efficacia all’interno di una dinamica di integrazione, la quale verrebbe meno qualora agissero singolarmente.
- 6. Strategie integrate di sviluppo locale (SISL) redatte dai gruppi di azione locale (GAL). L’attivazione dei Pit dovrà prevedere una modifica delle Sisl in quanto in Toscana i GAL non gestiscono solamente l’asse IV ma anche le misure 124 “Cooperazione per lo sviluppo di nuovi prodotti, processi e tecnologie nei settori agricolo e alimentare”, 133 “Sostegno alle associazioni di produttori per attività di informazione e promozione riguardo ai prodotti che rientrano nei sistemi di qualità alimentare” per gli interventi di interesse locale e l’intero asse III ad esclusione della sola misura 311 “Diversificazione verso attività non agricole”.
- 7. Uno specifico piano di attività che combina diversi interventi verso uno specifico obiettivo operativo.
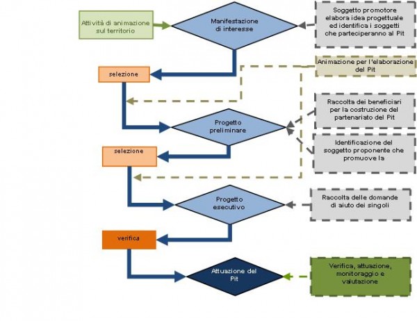
- 8. Il percorso proposto dalla Regione Lazio, ad esempio, sembra coerente con questa logica e si articola in tre momenti: una fase di manifestazione di interesse a cui segue la progettazione preliminare e infine la progettazione defini.



